文章很长但很全面,耐心看完肯定对你的留服认证有帮助!

留学生学历学位认证官网CSCSE
什么是留服认证?

什么是留服认证?
留服认证是指留学生学历认证,全称是“中国教育部留学服务中心跟国外学历学位认证”。所谓留学生学历认证是指中国留学服务中心根据归国留学生提出的申请,鉴别国(境)外学历学位证书或高等教育文凭颁发机构的合法性,甄别国(境)外大学或其他高等教育机构颁发的学历学位证书或具有学位效用的高等教育文凭的真实性,对国(境)外学历学位与我国学历学位的对应关系提出认证咨询意见,为通过认证评估的国(境)外学历证书或高等教育文凭出具书面认证证明,以及为未通过认证评估的国(境)外学历学位证书或高等教育文凭出具未获认证通知单。
简单来说:就是留学生毕业回国发展,国外学历真实性的考察需要经过教留服中心认证,并颁发国(境)外学历学位证书。
留服认证有哪些好处?

留服认证有哪些用处?
有了留服认证书,国内可以报考公务员、入职国企或者参加高等教育学位报考,重要的证明资料。也可以享受留学生的优惠政策,比如人才落户一线城市、创业优惠、子女教育福利,甚至是在住房、租房、留学生买免税车方面都有优待政策。
如何查询自己毕业院校能否申请留服认证?

留服认证认可名单查询
院校查询网址:https://yxcx.cscse.edu.cn/rzyxmd
数据公开时间范围:2019年6月28日-2022年6月28日
如果遇到以前合作备案的项目查询的话,可以进入“涉外监管网”:http://jsj.moe.gov.cn/ 查询;
特别提醒:
1. 留服中心对每份认证申请均按照认证办法进行个案评估,院校合法性和颁证资质仅为考量因素之一;
2. 国外院校的资质和名称有发生变化的可能;
3. 查询结果中的院校中外文名称来源于认证结果中的表述;
4. 留服中心认证申请受理范围不限于本查询功能显示的院校。
留服认证所需资料清单

留服认证材料清单
各类申请材料的文件大小和格式要求如下:
文凭证书:pdf格式文件,不大于5M;
授权声明:pdf格式文件,不大于1M;
照片、护照个人信息页、护照签证页、其他辅助材料:jpg格式文件,不大于1M。
材料1:需要认证的国外文凭证书
也就是毕业证(或学位证);
如获得两种语言的文凭证书,源语言文凭证书必须上传,其他语言可选择性上传。
如需要认证的国外学历学位证书或高等教育文凭的正反面均有文字图案,应同时提供其正反面的扫描件。
注意:目前除西班牙和意大利2个国家院校,“证明信”无法提交留服认证。
材料2:国外学习期间使用的护照
国外学习期间使用的护照用于判断申请者的个人信息、学习地点、及学习时间等情况,是认证评估所需的重要材料。
在国外学习的申请者应提供留学期间使用的旅行证件(包括护照、旅行证等),需扫描上传的内容包括:首页(个人信息页)、学习期间签证页(不在护照上的电子签或居留卡也需提供)。如所认证的文凭证书早于10年前颁发,申请者还需提供留学期间护照上所有的出入境章。
材料3:一张二寸证件照片
本人近期标准证件照片,底色不限。
材料4:文凭证书核查授权声明
中心核查文凭证书真伪需获得证书持有人的书面授权。通用版《授权声明》适用于多数国别和院校(现在大部分院校都是在线签名生成)。
材料5:其他相关材料
(1)在国外颁证院校学习时间不满足学制要求的申请者务必提供学习期间完整成绩单或研究证明;
(2)有多国、多校学习经历,或系在第二国学习获颁第三国文凭证书的申请者,务必提交学习期间完整成绩单,以及留学期间护照上学习所在国的所有出入境章;
(3)为了便于准确判断申请者的专业领域,建议申请者提交学习期间完整成绩单;
(4)由于少数国别教育制度的差异,某些国家,例如日本、韩国、英国、新加坡、菲律宾、巴基斯坦、马来西亚、意大利、西班牙、法国、匈牙利、爱尔兰、俄罗斯、白俄罗斯、乌克兰还需提供额外申请材料。
留服认证申请流程完整版
打开教留服认证官网:zwfw.cscse.edu.cn

留服申请官网
第二步:个人名下手机号注册

申请注册
第三-四步:实名认证获取出入境记录

实名认证
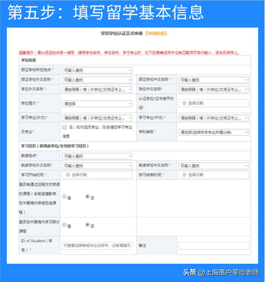
第五步:填写留学基本信息

填写信息
第六-七步:填写学习经历,高中开始,填写授权声明

学习经历和授权声明
第八步:填写完成支付认证费360元

支付认证费页面
留服认证流程图

留服认证流程图
留服认证常见失败原因

留服认证失败原因
1.申请材料不齐全
留学过程中,除学位证书外,根据就读学校提供相关证明文件,如成绩单、学生证等,因此,有必要提前准备好这些材料和证书,谨防没有这些材料,影响认证。
2.学前教育前置学历的问题
一些学生获得了真正的外国最终学位和大使馆的证明。但是,国内的学历认证存在问题。例如:国内中学经历不完整;国内学生或大专是非国家机构,如私立大学和其他学院。不能通过文凭的学历认证。
3.高校不回应留服学历认证中心调查
申请人提出申请后,留服学历认证中心根据申请人提交的相关材料与境外机构核对,经境外机构核实后,出具相应的证明。如果学校长时间没有回应,将对留服认证进行审核,此时不会出具认证通知单,会收到留服暂不认证通知单。
4.留服认证申请的大学院校不被国家认可
很多留学生并不知道出国前需要回国确认学历,所以在选择学校的时候并不关注学校是否得到教育部认可。如果没有教育局出国留学部门的认可,即使资料齐全,也无法成功认证。
5. 出国时间不足
虽然海外服务中心对于在国外停留的时间并没有比较明确的要求,但是这个要求是强制性的。一般来说,服务中心要求至少一年的学习时间,出国时间必须对应所修课程学习时间的2/3。护照出入境时间必须符合此标准才能完成认证。
6.第三国学历问题
第二国获得第三国学位证书相对困难,需要兼顾我国第三国的相关学位认证标准,同时也需要学习第二国的相关学校规范。院校也必须是我国教育部认可的,如果不符合任何一方的标准,将无法申请国外学历认证。
7.学习性质
学习性质分为full time和part time,但part time 目前不被承认,除了一些部分情况。所以在选择出国留学时尽量拿到全日制文凭。
恭喜你已经掌握了留服认证宝典,现在自己开始试试看吧。
更多留服认证方面疑问,欢迎关注:“51上海留学生落户” 公众号。为你解决留学生学历认证、居住证积分、落户上海、提升学历、职称、教育升学等方面问题。